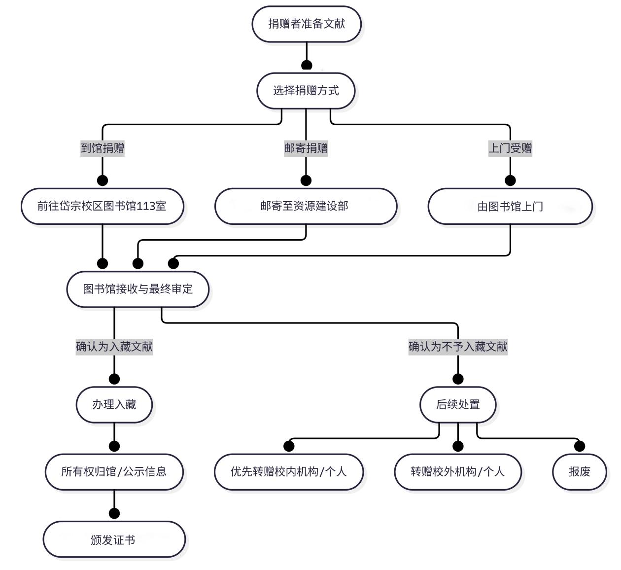
捐赠流程图

受赠方式
捐赠地点:山东农业大学岱宗校区图书馆资源建设部(图书馆办公区113室)
地址:山东省泰安市泰山区岱宗大街61号山东农业大学图书馆资源建设部
受理时间:周一至周五
联系人:张老师
邮编:271018
电话:0538-8241845
Email:tsgzy@sdau.edu.cn
若有需要,图书馆可以提供上门接受捐赠业务。
注意事项
1.捐赠文献一经接收,其所有权和处理权均归图书馆所有。
2.如有需要,图书馆向捐献者颁发捐赠荣誉证书,敬请邮寄捐赠者提供姓名(单位)、地址、邮编及联系方式。
3.凡属不予入藏的捐赠文献,作如下处置。
(1)优先转赠校内其他机构或个人;
(2)转赠校外其他机构或个人;
(3)报废。
4.境外机构或个人向本馆捐赠各类出版物,必须按照《关于接受境外机构或个人赠送境外出版物有关事项的通知》(新闻出版总署教育部 2010年7月22日 新出联〔2010〕13号)的要求,履行审批和报备手续。
本办法由山东农业大学图书馆负责解释。



